从数据读懂中国经济信心和底气
近年来,中国经济面临诸多挑战和机遇,但始终保持着稳健的发展态势,我们可以从一系列最新的数据中读懂中国经济的信心和底气。

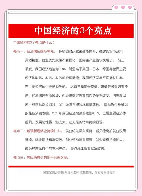
从经济增长数据看,中国经济呈现出稳定增长的态势,过去几年,中国经济的增长速度虽然有所放缓,但仍然是全球主要经济体中的佼佼者,中国的经济增长得益于其强大的内需市场和不断升级的消费结构,中国政府采取了一系列措施,包括推动创新驱动发展、优化产业结构、加强对外开放等,为经济增长提供了强有力的支撑。
从就业数据看,中国的就业形势保持稳定,随着经济的不断发展,中国的就业市场也在逐步扩大,政府采取了一系列措施,鼓励创业创新,支持中小企业发展,为劳动者提供了更多的就业机会,中国的职业教育和技能培训体系不断完善,提高了劳动者的技能水平,为就业市场的稳定和繁荣提供了坚实的基础。

从投资数据看,中国的投资环境持续改善,中国政府积极推动投资领域的改革开放,鼓励民间投资,加强基础设施建设,为投资者提供了广阔的市场和机遇,中国的营商环境也在逐步改善,为企业的发展提供了更加公平、透明、便利的环境。
从贸易数据看,中国的对外贸易保持强劲增长,中国坚持对外开放的基本国策,积极参与全球经济合作和治理,推动建设开放型世界经济,中国的出口贸易持续增长,贸易结构不断优化,为全球经济复苏和增长作出了重要贡献。

从金融数据看,中国金融风险得到有效防控,中国政府加强金融监管,深化金融改革,推动金融市场的健康发展,中国的金融市场日益成熟,金融产品和服务不断创新,为实体经济的发展提供了强有力的支持。
从人民生活数据看,中国人民的生活水平不断提高,随着经济的发展和社会的进步,中国人民的收入水平不断提高,生活质量不断改善,政府采取了一系列措施,加强社会保障体系建设,提高人民的生活福祉。
从这些数据中我们可以看出,中国经济具有强大的信心和底气,中国经济保持稳定增长,就业形势稳定,投资环境改善,对外贸易强劲增长,金融风险得到有效防控,人民生活水平的不断提高,这些都是中国经济未来发展的坚实基础,我们相信,在政府和人民的共同努力下,中国经济一定能够实现高质量发展,为全球的繁荣和稳定作出更大的贡献。