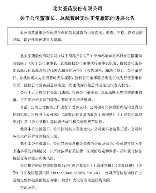
北大医药董事长徐晰人被刑事拘留
一则令人震惊的消息在商界引起了广泛关注:北大医药董事长徐晰人被刑事拘留,这一事件引发了社会各界的热议,人们对这位商业领袖的突然离任感到惊讶和不解,本文将就此事件进行报道和分析。

事件背景
徐晰人作为北大医药的董事长,一直备受关注,他在医药行业的卓越成就和领导才能,使他成为了业界的佼佼者,最近他却因涉嫌某种原因被刑事拘留,这一消息令人震惊。

事件细节
关于徐晰人被刑事拘留的具体原因,目前尚未有官方消息公布,据知情人士透露,可能与公司内部管理问题以及其他一些未公开的信息有关,这一事件引发了市场对北大医药未来发展的担忧,同时也引发了人们对公司治理和企业道德的反思。

事件影响
徐晰人被刑事拘留对北大医药的影响是显而易见的,这一事件将导致公司股价的波动,投资者对公司的前景感到担忧,这一事件将对公司内部管理和运营产生重大影响,可能会导致公司管理层的不稳定,这一事件还将对北大医药的品牌形象造成影响,可能会影响公司的市场份额和竞争力。
事件分析
徐晰人被刑事拘留的事件提醒我们,公司治理和企业道德对于企业的发展至关重要,一个健康的企业文化应该注重诚信、透明和责任,企业应该加强内部控制和监管,防止类似事件的发生,政府部门也应该加强对企业的监管力度,维护市场秩序和公平。
北大医药作为一家知名企业,在未来的发展中仍然具有巨大的潜力,徐晰人被刑事拘留的事件对公司的未来发展带来了一定的挑战,公司需要采取有效措施,稳定管理层和员工队伍,加强内部管理和监管,恢复投资者的信心,公司也需要加强创新和研发能力,提高产品质量和服务水平,增强市场竞争力。
北大医药董事长徐晰人被刑事拘留的事件引发了社会各界的关注和热议,这一事件提醒我们,公司治理和企业道德对于企业的发展至关重要,我们应该加强对企业的监管力度,维护市场秩序和公平,企业也应该加强内部管理和监管,注重诚信、透明和责任,对于北大医药来说,未来仍然具有巨大的发展潜力,但需要采取有效措施应对挑战,加强内部管理和监管,提高产品质量和服务水平,恢复投资者的信心。
