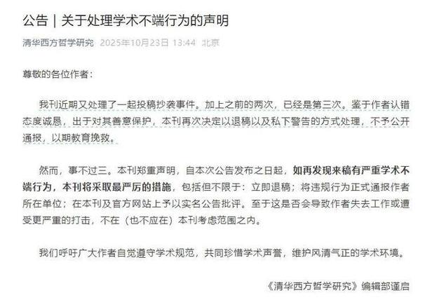
清华知名期刊遭遇三次投稿抄袭事件震动学术界
一起令人震惊的抄袭事件在学术界引起广泛关注,一家由清华大学主办的知名学术期刊连续三次收到涉嫌抄袭的投稿,这一事件引起了学术界对该期刊审稿制度以及学术诚信的深刻反思。

据悉,该期刊一直以来在学术界享有很高的声誉,以其严谨的审稿流程和高质量的学术内容著称,最近连续三次接收的投稿均被发现存在抄袭现象,引发了广泛质疑,这些涉嫌抄袭的文章在未经原创作者许可的情况下,大量复制粘贴了其他研究者的研究成果,并在关键内容上进行了伪装和修改,企图逃避审稿人的审查。
这一事件曝光后,引起了社会各界的广泛关注,学术界专家表示,这一事件严重损害了学术界的声誉和学术研究的严谨性,他们呼吁加强学术诚信教育,提高研究者的道德素质和学术责任感,他们也指出,期刊审稿制度的漏洞也是导致这一事件发生的重要原因,加强对审稿流程的监管和改进是当务之急。

针对这一事件,该期刊主编发表了声明,对此表示深感遗憾和自责,他表示,将立即采取措施,加强审稿流程的监管,并严格审查所有投稿,该期刊也将加强与国内外其他学术期刊的合作,共同打击学术不端行为,该期刊还将开展学术诚信宣传教育活动,提高研究者的道德素质和学术责任感。
对于受影响的原创作者来说,这一事件给他们带来了巨大的损失和伤害,他们的辛勤劳动和研究成果被他人盗用,严重影响了他们的学术声誉和研究成果的认可度,他们也呼吁学术界加强监管力度,维护学术诚信和公正。

针对这一事件,社会各界也给出了不同的看法和建议,有人认为,应该加强对学术不端行为的打击力度,建立更加完善的学术诚信制度;也有人认为,应该提高研究者的道德素质和学术责任感,从源头上杜绝学术不端行为的发生。
这一清华知名期刊遭遇三次投稿抄袭事件引起了社会各界的广泛关注和深刻反思,我们应该共同努力,加强学术诚信教育和监管力度,维护学术界的声誉和学术研究的严谨性。
